Instance Verification Kit (IVK)
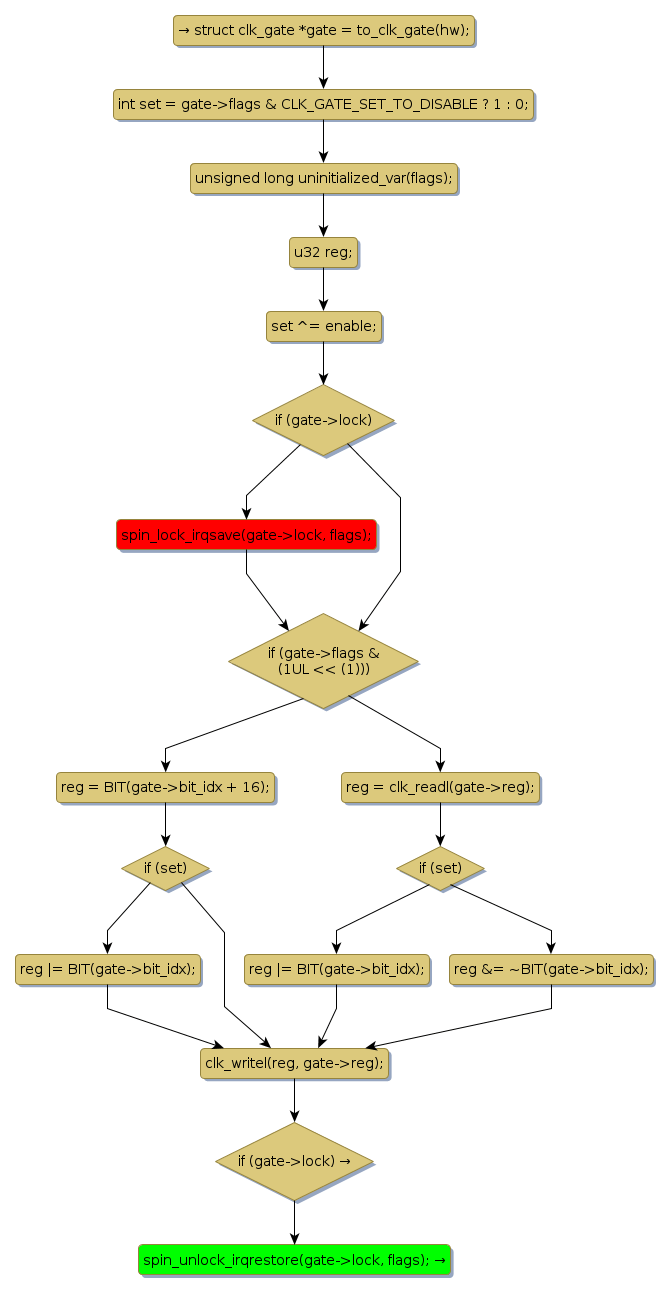
spin lock @ [1516+37+/linux-3.19-rc1/drivers/clk/clk-gate.c]
Instance Signature: lock
|
The Matching Pair Graph:
|
|
Function Name
|
Control Flow Graph (CFG)
|
Events Flow Graph (EFG)
|
Source Correspondence
|
|
clk_gate_endisable
|
|
|
[1276+18+/linux-3.19-rc1/drivers/clk/clk-gate.c]
|